跳转到主要内容

喜讯!中山七院临床能力培训中心获市卫健委四星级好评

2021-04-15

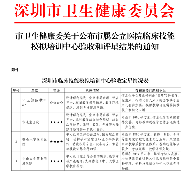
    近日,深圳市卫生健康委员会下发《市卫生健康委关于公布市属公立医院临床技能模拟培训中心验收和评星结果的通知》,在深圳市已完成建设的11家医院的临床技能模拟培训中心中,我院的临床能力培训中心被评定为4星级,成功迈入第一梯队,与市儿童医院、港大深圳医院并列前三名。

 

image001.png

评星结果

 

    自2018年12月取得深圳市临床能力培训中心建设总概算项目批复后,中山七院教育处与基建科、设备科通力协作,参照国内外先进的临床技能培训中心规划建设经验,本着标准化、高仿真、多功能的原则,按照现代简约实用的理念进行设计和建设,对标国际化医学模拟培训中心,努力将七院的临床能力中心(后文简称中心)打造成为服务临床教学的优质平台。

 

    中心自2020年9月开业以来,从组织管理、培训与考核、师资队伍建设、特色专科等方面大力推进中山七院模拟教学体系的建设与发展,积极开展课程开发、师资建设和学员培训,制定标准操作规范及视频,同时与“长照•助产”ALSO挪度培训中心联合开展ALSO导师和学员培训,为中山七院成为“长照•助产”ALSO挪度培训中心认证的培训基地积极努力。

 

    目前,在中心接受培训并取得模拟教学相关培训证书的共计81人。中心共计培养ALSO导师16名,培养模拟师资40名。中心已开发腹部查体等4项执业医实践技能项目,共计开展7次培训,已开展见(实)习带教、抗疫院感、三基院级技能、临床技能大赛、航空医疗救护、ALSO导师与学员班、模拟教学、继教项目培训班和设备使用培训等教学活动,共计7611人次。

 

    中山七院将结合市卫健委评定的验收结果持续改进,致力于开展模拟教学研究与改革,注重中心的内涵建设与科学管理,为提升医务人员岗位胜任力、提升医疗服务质量,提供安全有效的保障。

 

 
 

文:田云婷

初审:唐丽娜

审核:刘畅

审核发布:陈起坤